2013年11月6日,随着电视剧《咱们结婚吧》在央视一套和湖南卫视的火热开播,一则《电视剧<咱们结婚吧>陷合同纠纷 植入广告没付费》的新闻报道在网上大规模流传,事件当事方威远县黄老五土特产食品有限公司(以下简称“黄老五公司”)一时被推上风口浪尖。
电视剧《咱们结婚吧》的拍摄方北京华录百纳影视股份有限公司(以下简称“华录百纳”)于去年10月10日与黄老五公司签署《商务合作协议》,约定在其拍摄的电视剧《咱们结婚吧》中,根据剧情植入黄老五公司品牌“黄老五花生酥”所属的“花生酥食品类”产品。北京华录百纳宣称已于10月25日即剧目拍摄完成时将植入情节剪辑素材发送至黄老五公司。
黄老五公司市场总监王正女士向记者表示,黄老五食品一直秉承“良心经营、品质安身、市场立命”的企业精神,传承300多年正宗花生酥传统手工技艺,赢得了民心与口碑,现已成为中国花生酥行业的领军品牌。黄老五公司一向非常重视品牌建设,此次与北京华录百纳的合作正是看中了对方强大的影视剧操作运营能力,本想利用此次广告赞助植入机会,扩大黄老五的品牌影响力,没想到对方在却一再出现违约行为。
记者在资料上看到,电视剧《咱们结婚吧》中植入的黄老五元素确实与双方合同规定的相去甚远。在电视画面中使用了黄老五从未制作和使用过的包装,甚至还出现了黄老五已经弃用的试用版品牌标志,无法做到正确的视觉识别。

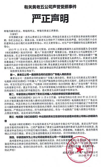
正确的产品包装礼盒

据黄老五负责人称,《咱们结婚吧》男主角送的礼盒中, “黄老五”的包装和标志都是未经确认的错误内容
王正女士强调,黄老五公司规模虽然不大,但重视品牌的决心从没改变。华录百纳的行为已经严重影响到了黄老五的品牌与公司利益。黄老五要告诉全国消费者:我们不仅是一家产品好、品牌好的企业,更是一家良心好、负责任的企业。黄老五花生酥为300年的金字招牌誓死保声誉。

《咱们结婚吧》VS“黄老五”“植入广告第一案”打响
http://www.wccdaily.com.cn/shtml/hxdsb/20131120/166640.shtml
《咱们结婚吧》植入广告纠纷 一句话40万
http://ent.ce.cn/news/201311/20/t20131120_1779559.shtml
黄老五公司就“广告植入未付费事件”发布声明
http://finance.ifeng.com/a/20131118/11107249_0.shtml
黄老五花生酥诚信传承300年 没有植入广告不付费
http://economy.gmw.cn/2013-11/18/content_9524469.htm
黄老五与华录百纳陷合同纠纷 黄老五声明没欠广告费
http://finance.ifeng.com/a/20131117/11099361_0.shtml
一句“黄老五堵不住你的嘴”值40万
http://ggcb.cnr.cn/cjzc/201311/t20131119_514176720.shtml
黄老五花生酥官网
http://www.huanglaowu.com/
黄老五的天猫官方旗舰店
http://huanglaowu.tmall.com/
“堵嘴”特产 网友热荐黄老五周萝卜
http://www.wccdaily.com.cn/shtml/hxdsb/20131118/166079.shtml